摘要
NCCN等权威指南已推荐前列腺癌的临床诊疗路径需要接受分子检测,但临床阶段对前列腺癌的分子突变特征及二代测序能够解决前列腺癌哪些临床问题并不十分清晰。本研究对1660例前列腺癌原发灶及1816例转移灶进行了分子检测,发现TP53(44%), PTEN(32%), TMPRSS2-ERG(31%), AR(23%)为常见突变基因,并且在DNA修复、PI3K和RAS/RAF/MEK通路中,常发现潜在的靶向基因突变(GAs)。DNA修复通路中包括同源重组修复(23%)、范可尼贫血(5%)、CDK12(6%)和错配修复(4%)。BRCA 1/2、ATR和FANCA GAs与胚系杂合性缺失(gLOH)发生几率较高有关,而CDK12相关基因突变的肿瘤很少伴有gLOH增高。前列腺癌的中位TMB值较低(仅为2.6个突变/Mb),仅有少部分患者(3%)TMB较高,TMB较高的患者中,有71%的患者为MSI-H。与原发肿瘤相比,转移部位肿瘤中的11q13扩增(CCND1/FGF19/FGF4/FGF3)以及AR,LYN,MYC,NCOR1,PIK3CB及RB1基因突变较为常见。
本研究发现57%的前列腺癌患者可以通过基因检测获得靶向治疗指导建议。gLOH及MSI/TMB可作为患者接受PARP抑制剂和免疫治疗的分子标志物。DNA修复GAs及gLOH与同源重组修复缺陷基因相关。前列腺癌转移灶中常见的Gas可提示转移性前列腺癌的治疗策略。多基因检测可为多数前列腺癌患者提供分子靶向治疗的分子标志物。
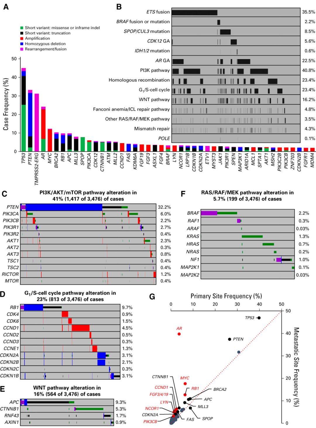
图1 前列腺癌原发灶与转移灶的基因组特征(A)3476例患者中的GAs频度;(B) 主要改变途径,包括ETS融合、BRAF重排/突变、SPOP/CUL3突变、CDK12 GAs、IDH1/2 突变、AR GAs、PI3K途径GAs、HR GAs, G1/S细胞周期GAs、WNT 途径GAs、范可尼贫血/链间交联修复(FA/ICL)途径GAs、RAS/RAF/MEK 途径GAs、MMR GAs和POLE 突变;(C) PI3K/AKT/ mTOR途径;(D) G1/S细胞周期途径;(E) WNT 途径;(F) RAS/RAF/MEK 途径;(G) 原发与转移前列腺癌基因改变的比较
讨论
经过对3476例前列腺癌的分子检测发现,PI3K、细胞周期、HRR及WNT通路常见突变,57%的前列腺癌患者有可检出靶向治疗的生物标志物,MSI-H及TMB-H与免疫治疗受益相关, gLOH-H与PARP抑制剂获益相关,因此,对基因组不稳定性特征的评估有可能扩大可通过免疫治疗或靶向治疗的患者的人数。
转移前列腺癌存在多种AR GAs,可介导雄激素抑制剂耐药,这是因为突变破坏了配体结合结构域,因此需要开发新的针对不同AR改变的AR抑制剂。AR GAs通常与其他可靶向通路的改变同时发生,这为雄激素抑制剂耐药前列腺癌的靶向治疗提供了更多机会。
除了AR GAs在转移前列腺癌中富集,本项研究首次发现CCND1/ FGF3/ FGF4/ FGF19(11q13)扩增在转移前列腺癌中富集。11q13扩增与乳腺癌内分泌治疗耐药相关,成纤维细胞生长因子受体抑制剂可能对此具有靶向治疗作用,值得进一步研究。本项研究还发现,CDKN2A GAs在转移前列腺癌中富集(1.9倍),获得性CDKN2A改变在恩杂鲁胺耐药前列腺癌曾有描述,细胞周期GAs在转移前列腺癌中富集提示可以探索CDK4/6抑制剂治疗前列腺癌的作用。NCOR1 GAs在转移前列腺癌中同样富集,NCOR1编码AR的负调控因子,与雄激素抑制剂耐药相关。最后,研究还证实MYC,PTEN,TP53,RB1,CTNB1,Mll3,APC,BRCA2和PIK3CB在转移前列腺癌中富集,SPOP在原发前列腺癌中富集。
在许多实体瘤中,DNA修复通路GAs与PARP抑制剂或免疫治疗反应相关,HRR、FA/ICL、CDK12或MMR/DNA聚合酶基因改变者占32.6%,预估其中35.7%的DNA修复基因突变为胚系突变。NCCN指南推荐前列腺癌患者需检测HRR基因、MMR基因或MSI状态。
正如之前的预期一样,BRCA1/2基因的突变与gLOH-H相关,除BRCA1/2基因之外, ATR和FANCA也与gLOH-H相关。临床前研究表明,CDK12是PARP抑制剂的候选生物标记物,然而gLOH-H在CDK12突变病例中的频度较低,而且有研究表明CDK12 GAs的局灶串联重复表型不同于HRD。转移性前列腺癌的临床研究中,BRCA1/2胚系或体细胞突变与PARP抑制剂治疗反应相关,然而非BRCA HRR基因预测治疗反应的能力参差不一,需待进一步研究结果。
同时评估个体的GAs和基因组特征对探索具有预测作用的生物标记物很重要,需要进一步研究gLOH预测前列腺癌用PARP抑制剂治疗反应的作用。DNA修复GAs与可从免疫治疗获益的MSI-H或TMB-H基因组特征相关,但部分MSI-H/TMB-H患者没有相应的DNA修复GAs,可能是这些基因改变尚未被发现,或是内含子断裂点的复杂重排难以检测,或是基因组不稳定源于基因沉默或外部DNA损伤。
点评
这项研究显示,多数前列腺癌患者接受分子检测可发现基因和信号通路以及基因组特征的改变,gLOH和MSI/TMB可作为进一步指导PARP抑制剂和免疫治疗的标志物。DNA修复相关基因的突变及gLOH与同源重组修复缺陷基因相关。前列腺癌转移灶中富集的GAs可为这部分临床难治患者提供了更多的治疗可能,也为进一步研发新药提供了重要参考信息。
参考文献:Prospective Comprehensive Genomic Profiling of Primary and Metastatic Prostate Tumors.JCO PrecisOncol.



