摘要
神经调节蛋白1(NRG1)存在于多个瘤种中,并且既往报道的发生NRG1融合的案例对阿法替尼显现出了显著疗效。本研究针对47例野生型晚期胰腺导管腺癌(PDAC)患者进行测序,44例患者存在KRAS基因突变,而3例KRAS野生型患者均检出了ERBB3-NRG1基因融合,其中有2例患者接受阿法替尼治疗后疾病出现明显缓解。本研究发现NRG1融合基因为非KRAS基因突变胰腺癌的重要靶点,临床阶段多种肿瘤患者接受广泛基因组(大型检测Panel)检测均可检出NRG1基因融合状态,进而获益于阿法替尼治疗。
概述
神经调节蛋白1存在于多种肿瘤中,既往已有多例肺癌及胆管癌的检出及治疗成功案例报道,如一例ATP1B1-NRG1融合基因胆管癌患者中接受阿法替尼有显著疗效。PDAC是一类由KRAS基因突变驱动的肿瘤,目前对多种治疗方案均疗效不佳。关于KRAS野生型PDAC肿瘤研究甚少。本研究中报道3例存在NRG1融合基因的KRAS野生型PDAC患者,其中2例接受阿法替尼后疗效显著。其他研究也发现3例PDAC患者接受阿法替尼后肿瘤明显缩小。
测序分析
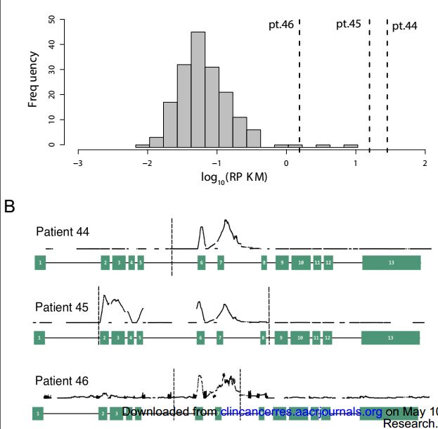
本研究招募47例晚期PDAC患者,组织活检标本均接受全基因组及转录组测序。91%(43/47)患者中检出KRAS基因功能异常。在3例KRAS野生型患者中检出了NRG1基因的易位,但并不合并BRAF、ERBB2、ALK、NTRK1-3、BRACA1/2或ATM等驱动基因突变。
图1. KRAS野生型PDAC中的NRG1融合基因
晚期PDAC中的NRG1融合基因
44号患者为55岁男性,IV期 PDAC(肝转移),存在家族消化道肿瘤史(胃癌、结直肠癌)。一线入组吉西他滨/白蛋白紫杉醇vs吉西他滨/白蛋白紫杉醇联合双免疫检查点抑制剂的II期临床研究。由肝穿刺组织进行测序。体细胞分析显示存在42个体系突变。肿瘤为KRAS野生型,无其他临床相关基因突变。结构变异(SV)分析显示存在ATP1B14号外显子于NRG1基因产生融合。患者目前仍接受阿法替尼一线治疗。
45号患者为59岁男性,IV期PDAC(肝脏多发转移),存在前列腺癌及结肠癌家族史。经10周期FOLFIRINOX方案化疗后(初始疗效PR,后PD),患者接受3周期吉西他滨化疗,肝转移检测结果分析显示52个体系突变,无治疗相关靶点。SV分析患者存在ATP1B1-NRG1融合基因。不同于44 号患者,此例为ATP1B1基因3号外显子与NRG1基因2号外显子相融合。
46号患者为54岁男性,IV期PDAC(肝转移),家族史未明。患者接受吉西他滨/白蛋白紫杉醇方案化疗。肝转移检测分析发现120个体系突变。肿瘤组织为KRAS野生型。基因及转录分析显示, APP 基因15、16外显子插入到NRG1基因 6、7外显子区域当中。与患者的原发灶相比, NRG1基因 6、7外显子基因表达量显著升高。
图2. 3例患者的NRG1融合基因状态
3例NRG1融合均存在于EGF样结构域,可能为NRG1功能所需。此外,RNA测序发现包含6、7外显子在内的EGF样结构域表达量显著升高。
图3. NRG1融合转录表达
阿法替尼用于NRG1融合阳性PDAC
45号患者在吉西他滨治疗进展后接受阿法替尼治疗。初始治疗时患者存在明显腹腔积液,ECOG 2分,CA-199>12000。治疗剂量为40mg/日,后由于腹泻降为30mg/日。4周后,PET/CT显示肿瘤明显缓解。CA-199降至7246。患者疼痛及PS状况明显缓解。不良反应包括轻微皮疹及腹泻。治疗后3月CT显示肿瘤持续缓解,治疗后5.5月肿瘤进展。
46号患者不能耐受吉西他滨/白蛋白紫杉醇方案,1周期后中止治疗。服用阿法替尼前PET/CT显示肿瘤明显进展。CA-199在正常范围。初始剂量为30mg/日。4星期后复查发现肿瘤明显缓解,多发肝转移灶消失、胰腺PDG摄取下降。患者耐受性良好,存在轻微面部皮疹及甲沟炎。治疗后8星期肿瘤持续缓解,治疗后5月复查CT显示仍有持续缓解。至文章刊出,患者仍在服用阿法替尼。
图4. NRG1融合基因阳性PDAC患者应用阿法替尼后的临床缓解(上图:45号患者;下图:46号患者)
图5. 45号患者阿法替尼治疗前后CA-199对比
讨论
上世纪90年代,NRG1融合基因就已在晚期肺癌中被发现,尤其是在肺粘液腺癌患者中多见。后续研究逐步证实NRG1广泛存在于不同瘤种,在肝癌、胆囊癌、肾细胞癌、乳腺癌、头颈部肿瘤等均有报道,发生率为0.2%-1%。NRG1基因参与心脏及神经系统正常生长发育过程,在肿瘤细胞表面常与另一种基因发生融合。
NRG1激活ERBB3(HER3)受体,与其他HER家族受体形成异二聚体,调节下游信号通路。NRG1融合基因在肺癌中普遍存在,通过持续刺激HER家族蛋白驱动异位信号,导致肿瘤生长和增殖。大部分PDAC由KRAS活化驱动,包括MEK、ERK、PI3K下游通路持续激活,因此NRG1融合基因可能为PDAC的驱动基因之一。
既往研究发现,阿法替尼治疗肺癌(SDC4-NRG1融合基因)及肝癌(ATP1B1-NRG1)患者疗效明显。本研究中2例NRG1基因融合患者应用阿法替尼治疗,皆显示出显著临床疗效。不过近期发表的研究提示在某些NRG1融合的肺癌患者中,阿法替尼疗效不佳。可能由于融合伴侣基因或病因学不同导致疗效差异。抑或是基因融合仅可能为表面现象,需针对转录组进行综合分析以确定哪些患者可以获益于阿法替尼等HER家族抑制剂。
45号患者经治疗5.5月后疾病进展,与未经选择的NSCLC患者的疗效维持时间大致相同。此现象提示NRG1融合基因阳性的PDAC经治疗后可能的耐药机制。HER-2阳性乳腺癌模型及ALK阳性肺癌模型中,NRG1上调是旁路激活及耐药的重要机制。最近研究表明,HER家族激酶抑制剂联合ERK抑制剂对于PDAC细胞生长均产生抑制作用。为临床前联合靶向治疗提供依据。由于NRG1是ERBB3的配体,靶向治疗EBRR3则效果更为直接。不过NRG1融合阳性并未获批用于临床,建议相关方面对此靶点加以重视,争取早日合理应用于临床阶段。
点评
NRG1融合基因可存在于多个瘤种,与HER家族密切相关。对于部分PDAC患者来说,NRG1融合可能成为KRAS野生型PDAC患者的一种新亚型。既往研究发现肺癌中存在SDC4-NRG1融合基因,膀胱癌中存在CDK1-NRG1融合基因,头颈部鳞癌中存在PDE7A-NRG1融合基因。因此对于肿瘤患者,广泛基因组检测(大型检测Panel)则显得尤为重要,广泛筛选不同瘤种中NRG1基因融合情况,可能为患者带来更多治疗选择及生存获益。
参考文献:NRG1 gene fusions are recurrent, clinically actionable gene rearrangements in KRAS wild‐type pancreatic ductal adenocarcinoma. Clin Cancer Res.



